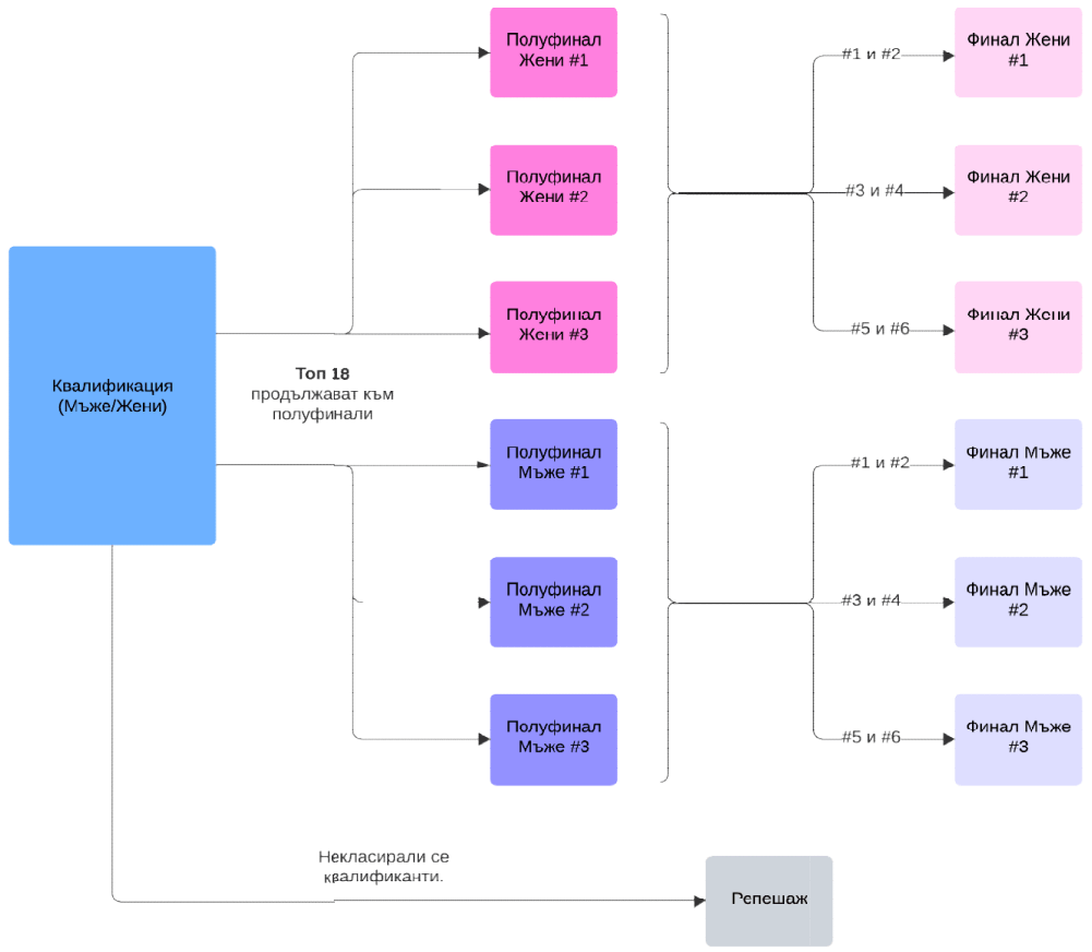
На 29 март 2025г. в гр. София се проведе Държавно първенство нокаут спринт, което донесе много емоции, предизвикателства и оспорвани стартове, като отборът на СКО „Север“ Плевен записа участие с 11 състезатели. Също така, тази година първенството имаше нов формат, като освен, че този път нямаше четвъртфинална фаза, определянето на финалните групи беше базирано на класирането от полуфиналите (виж схемата по-долу).

Състезателният ден започна в района на ж.к. Младост 2, където се състоя квалификационната фаза на първенството, която трябваше да определи по 18 от най-добрите мъже и жени, които да продължат към полуфиналите и финалите. Само двама състезатели на плевенския клуб успяха да преодолеят тази фаза и да продължат напред – Здравко Колев (М21Е) и Лиляна Маринова (Ж21Е).






По-късно през деня, в 15:30 бе даден старт на полуфиналните серии, където Здравко зае второто място в група SFMC, което му осигури място в първия финал на мъжете. Лиляна остана на последно място в група SFWB, което ѝ отреди място в третия финал на жените. Любопитен момент от полуфиналите бе, когато се разбра, че много състезатели при мъжете бяха дисквалифицирани, след като съдии са забелязали нарушение на правилата. По този начин, вместо на финала да стартират 3 групи мъже, имаше само 1 група.
На финала, след много силно бягане, Здравко успя да грабне третото място, като остана само на 2 секунди от второто и на 4 от първото място. Лиляна се класира на първо място в своята група, но остана едва 13-та в крайното класиране сред жените.


Поздравяваме двамата състезатели на СКО „Север“ за силните бягане и представяне и им пожелаваме още по-добри класирания през следващата година!
В същото време се проведе и първи ден на Купа „Валди“ 2025г., където отново имаме състезатели с отличия – Никол Манолова спечели първо място в група Ж12, докато в М40 Анатоли Манолов зае второ място. Поздравления и на двамата за отличните резултати!
Пълните резултати от състезанието можете да откриете по-долу:
Снимки от състезанието – Sinigerov photography.







Вашият коментар